找回密码
 注册
职业病律师网 首页 理论研究 查看内容

最高法入库案例116:不能不合理地变更工作地点,劳动合同有约定也不行 ...

2026-4-2 10:23| 发布者: 管律师| 查看: 121| 评论: 0|原作者: 管铁流

摘要: (龙城公园绿道)以案说法383|职业病相关公报入库案例116:不能不合理地变更工作地点,劳动合同有约定也不行本案案号:(2019)沪01民终15760号入库编号:2023-07-2-186-011案例编号:5.1.116 OCA116【案件简介】【 ...

(龙城公园绿道)

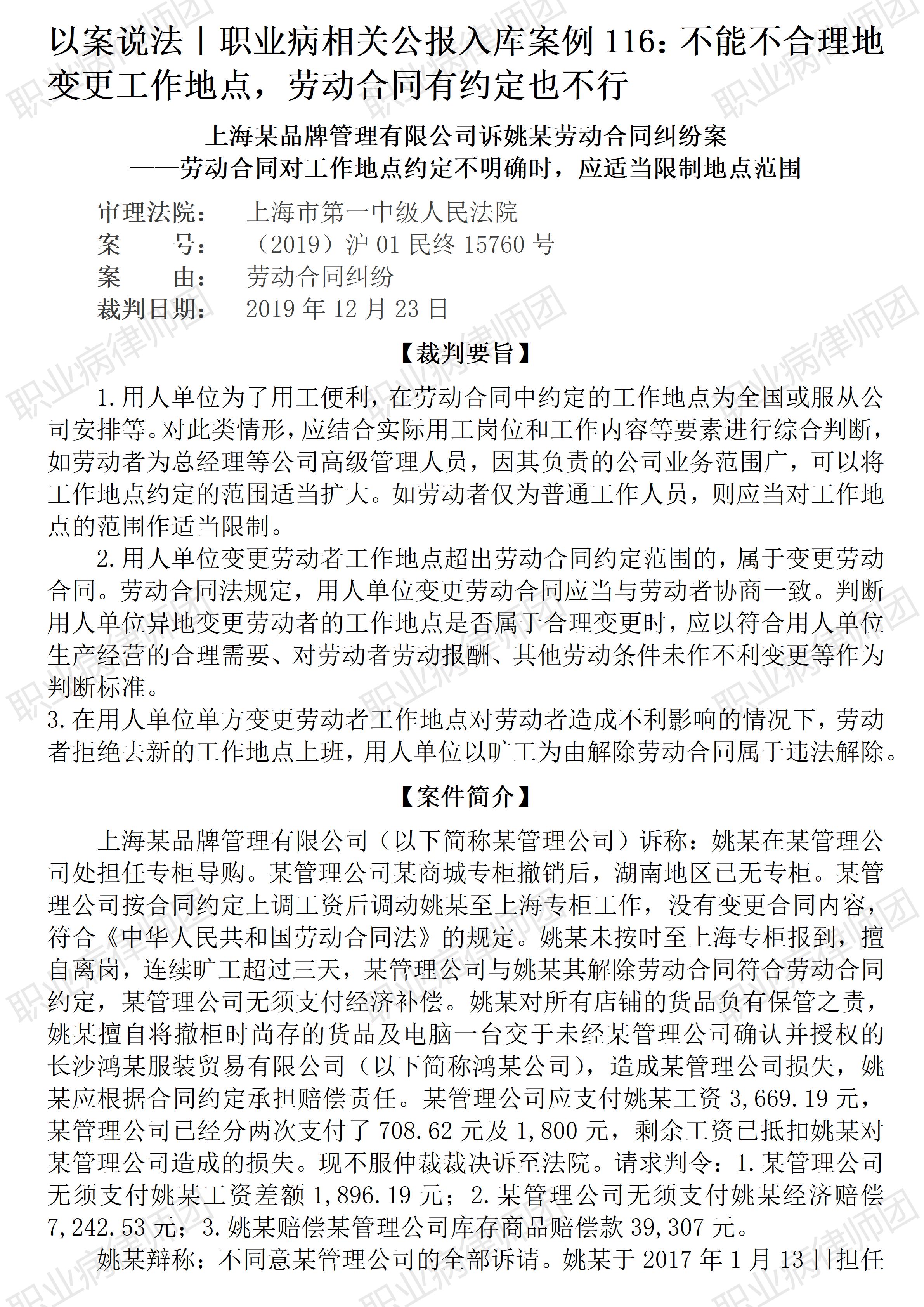
以案说法383|职业病相关公报入库案例116:不能不合理地变更工作地点,劳动合同有约定也不行

本案案号:(2019)沪01民终15760号

入库编号:2023-07-2-186-011

案例编号:5.1.116 OCA116

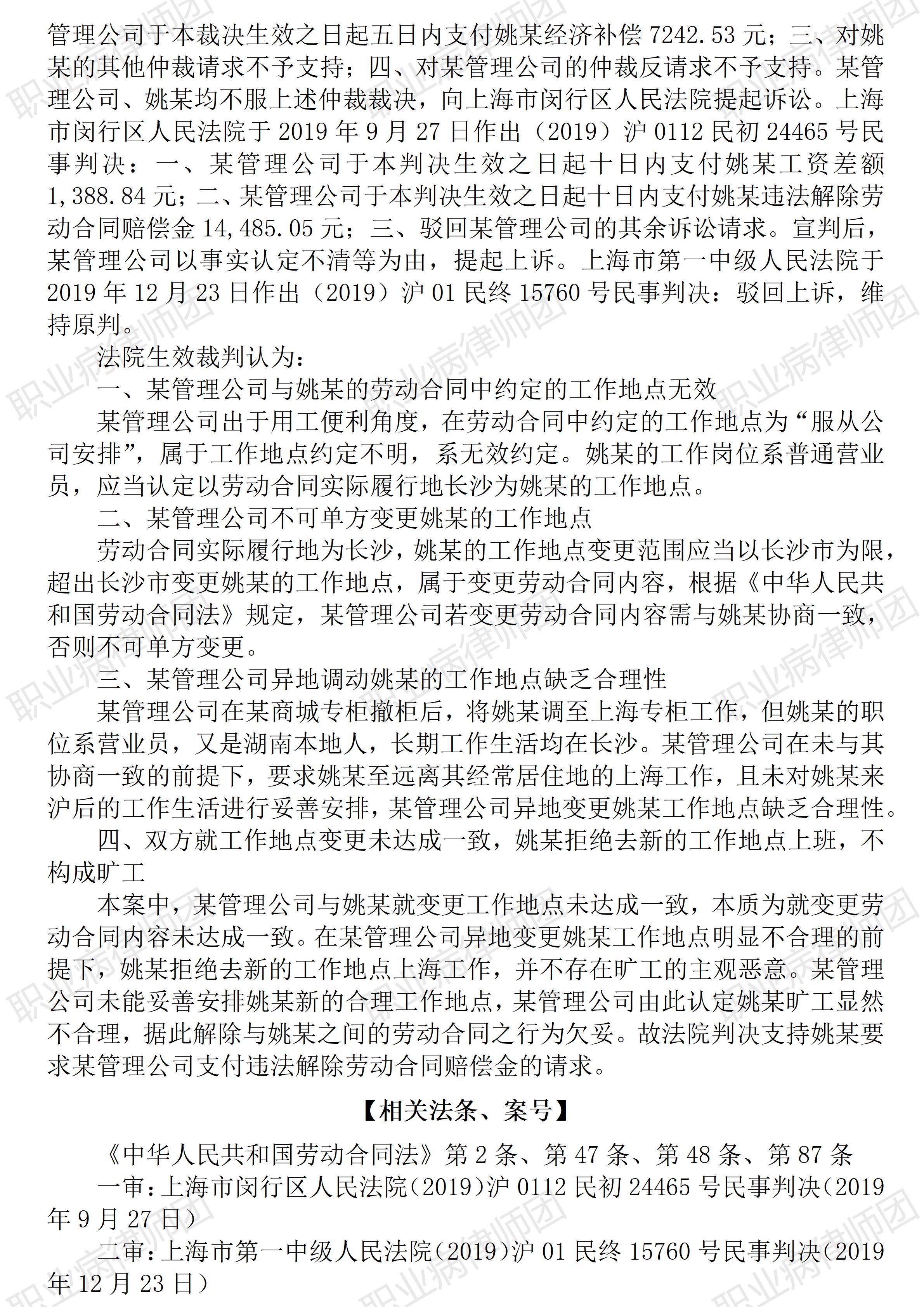
案件简介

律师说法

本案是一宗涉及用人单位对劳动者跨省异地调岗引发纠纷的典型案例。

长期以来,用人单位利用劳动用工中的优势地位,在劳动合同中约定可以对劳动者进行跨地区的调动,极端点的甚至约定全国范围,而劳动者出于就业压力只能选择接受或者放弃,根本没有协商调整的余地。职业病律师团代理的个案中,某大型企业业务遍及全国,其向劳动者提供的劳动合同条款一再“优化”后即约定可在全国范围内调整工作地点,结果,一旦某地生产经营环境有变,企业外迁,对劳动者也一律外迁,包括跨地级市行政区划的搬迁,引发劳动者普遍不满和大量纠纷,企业则坚称双方劳动合同有约在先,调动合法,要么接受随迁,要么支付经济补偿金(标准每工作满一年支付一个月本人工资)。劳动者诉求用人单位违法解除,走完全部仲裁、诉讼流程均未能获得支持。

本案的典型意义在于,在案涉劳动合同已有明确约定,且用人单位在当地的经营已停业因而劳动合同客观无法继续履行,用人单位又为劳动者提供了不低于原工作地收入水平的劳动报酬,此时,劳动者拒绝配合变更工作地,用人单位据此解除劳动合同,但仲裁、法院两审均认定用人单位系违法解除。而生效裁判更明确认定:

1、用人单位出于用工便利角度,在劳动合同中约定的工作地点为“服从公司安排”,属于工作地点约定不明,系无效约定;

2、工作地点的变动属于劳动合同重大变更,应经劳资双方协商一致;

3、案涉工作地变动明显不合理;

4、劳动者因拒绝不合理的工作地变更而缺勤,不属于旷工。

上述四个认定结论,每个都非常重要。

当然,入库案例也只是个案,也同样有个案的特殊性,虽然具有相当的参考价值,但引用时仍需注意不同案件的差异性。

比如劳动者的实际工作岗位、工作内容,本案系一线普通工作人员,换作是较高级别的管理人员,则又未必。

再比如工作地点的变更,需要有多大范围的标准?本案中是从长沙到上海,不仅跨省,而且跨了多个省份,空间距离的遥远可谓“肉眼可见”,如此大跨度地变迁,常识上即可轻易界定为不合理。但如果从湖南长沙到湖南岳阳,甚至从湖南长沙到湖南株洲,甚至从长沙宁乡到“一墙之隔”的益阳赫山,再或者从长沙最南端到最北端,何种跨度算合理、不合理?一些地区的仲裁、法院倾向于以行政区划为界,但有些大的地级市,市内跨度可能远远超过相邻两地级市之间的跨度。因此,笔者认为要合理界定这种跨度、距离,不如直接规定具体的里程,比如十公里、二十公里,兼顾两点间的公共交通便利条件,如果能够有公交、地铁并且路上通勤时间控制在比如一个半小时左右,类似这种更具体可识别可度量更可操作的标准,或许才能做到个案的合理处理,而简单一刀切地以行政区划为界,其实隐含着较多不确定性及不合理的处理结果。

但无论如何,本案提示用人单位:用工自主权有限度,劳动合同条款设计有边界,不能太任性。有时候,劳资双方形式上可以完成签字划押,但最终发生纠纷了,白纸黑字也未必就是当初预设的结果那样美好,做人做事,终究还要顾及合理性。(2026/1/24 11:25)


       更多相关原创文章  
      以案说法382|最高法入库案例115:不能延长试用期,员工同意也不行
       重磅|“以案说法”推文目录汇总(1-347)
       重磅!职业病相关公报入库案例汇总(1-69) 
       管铁流律师点评《最高院劳动争议司法解释(二)》之十(第二十条)

【收官】“职业病法律”公众号全部推文汇总(501-1000)

       “职业病法律”公众号全部推文汇总(1-500)

职业病问答66|诊断机构能修改职业病诊断证明书吗?

职业病问答汇总

法规速递|使用有毒物品作业场所劳动保护条例(2024修订)

法律法规汇总|职业病法律公众号已推送文件目录汇总备查

成功案例|深圳中院再审改判支持职业病民事赔偿

管仕武|关于《职业病诊断与鉴定管理办法》与《职业病防治法》冲突的审查建议



鲜花

握手

雷人

路过

鸡蛋

最新评论

QQ|Archiver|手机版|小黑屋|职业病法律

GMT+8, 2026-4-17 11:41

Powered by Discuz! X3.5

© 2001-2026 Discuz! Team.

返回顶部