找回密码
 注册
职业病律师网 首页 理论研究 查看内容

以案说法378|最高法入库案例111:隐蔽竞业也是竞业,依法担责! ...

2026-3-25 09:29| 发布者: 管律师| 查看: 31| 评论: 0|原作者: 管铁流

摘要: 以案说法378|职业病相关公报入库案例111:隐蔽竞业也是竞业,依法担责!本案案号:(2020)沪01民终13707号入库编号:2023-07-2-186-001案例编号:5.1.111 OCA111【案件简介】【律师说法】本案是一宗涉及劳动者通过 ...

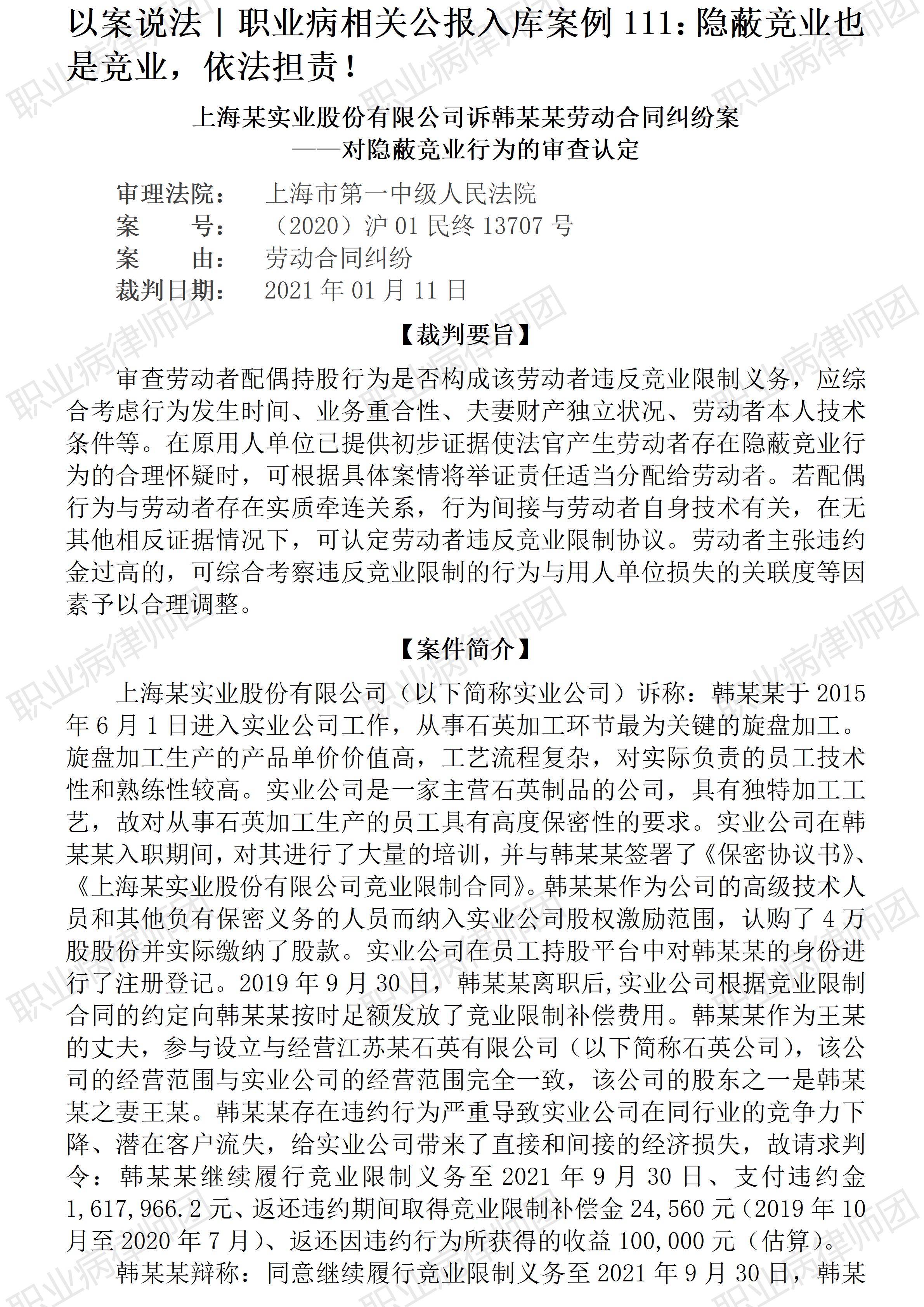
以案说法378|职业病相关公报入库案例111:隐蔽竞业也是竞业,依法担责!

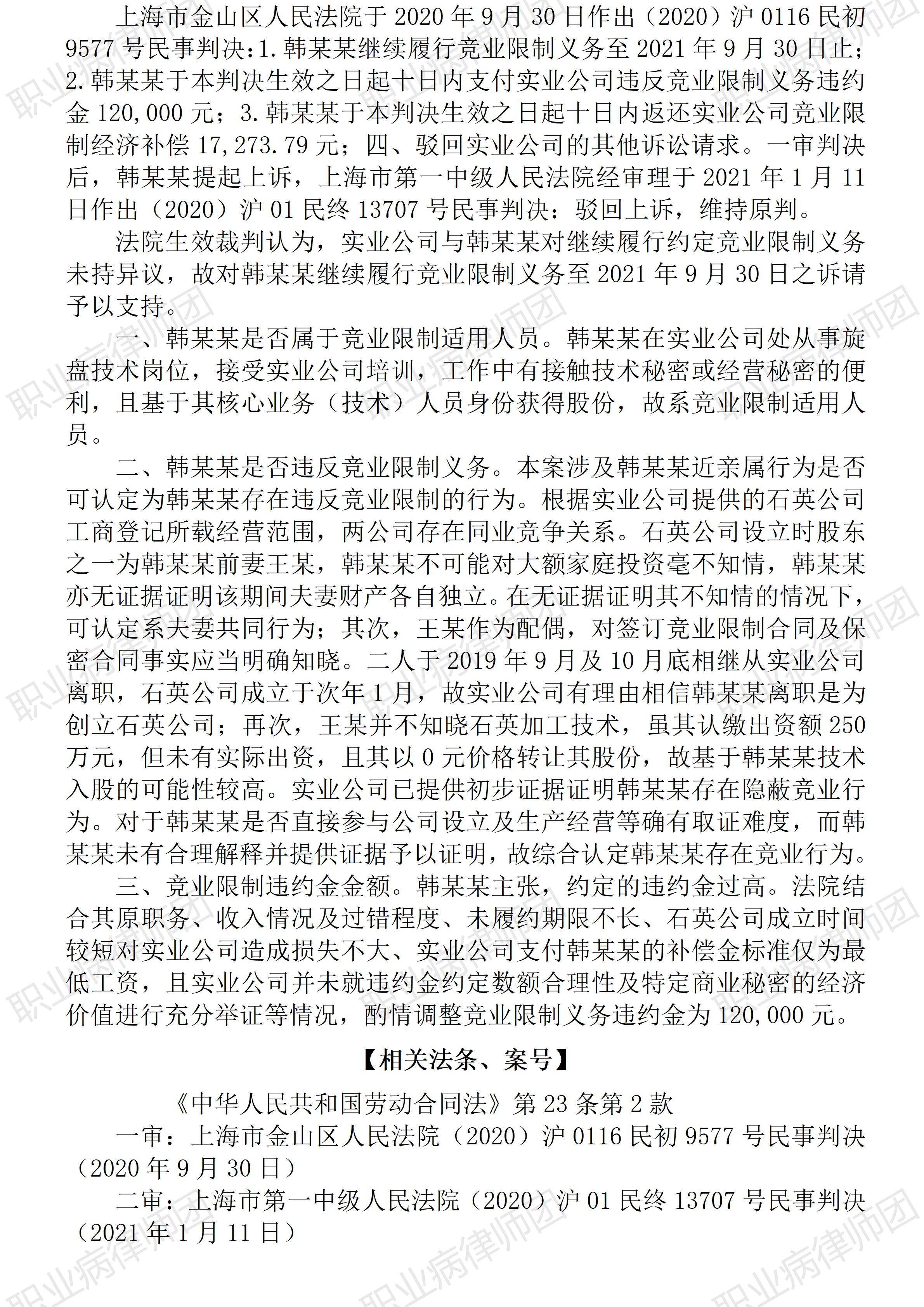
本案案号:(2020)沪01民终13707号

入库编号:2023-07-2-186-001

案例编号:5.1.111 OCA111

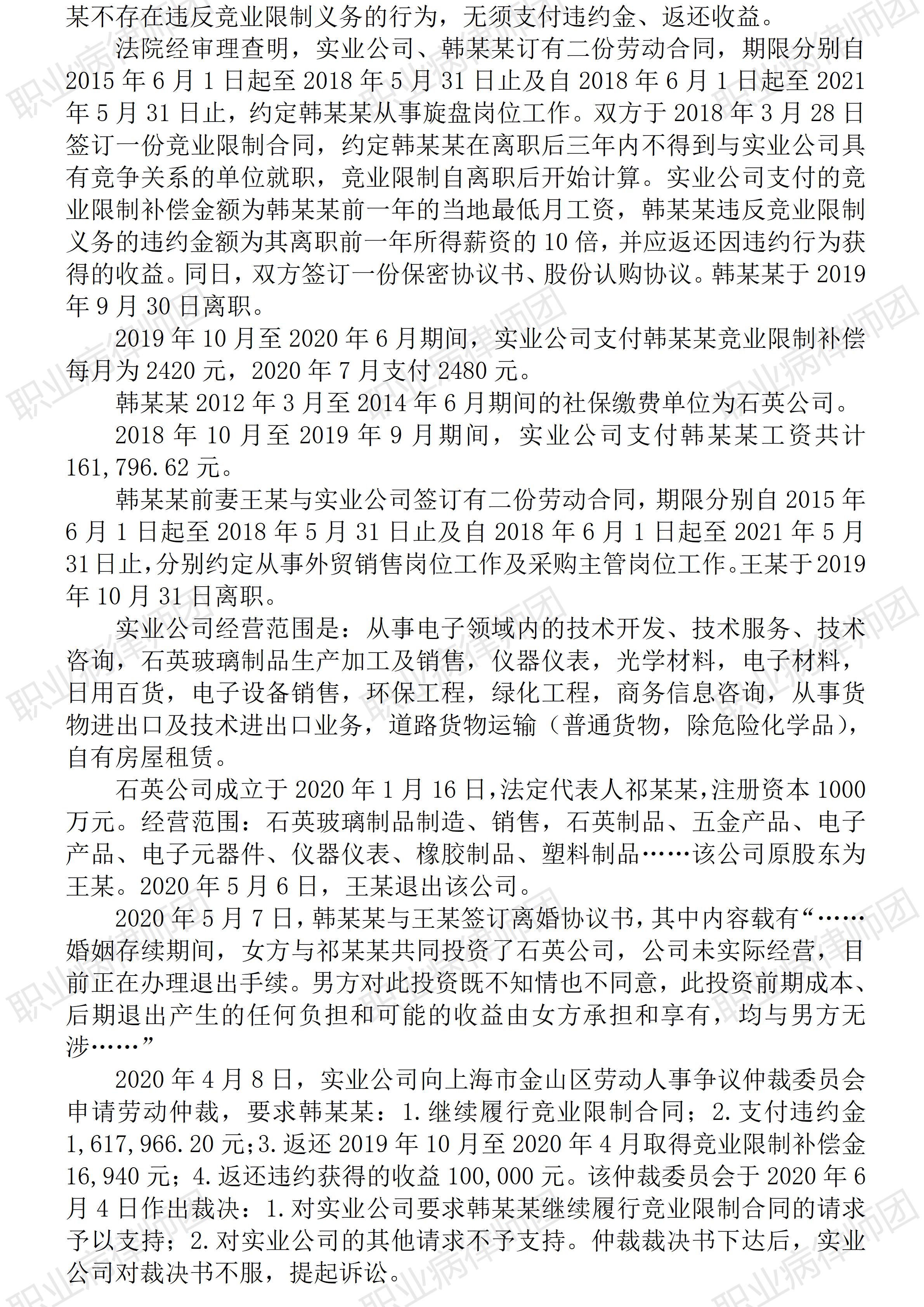
案件简介

律师说法

本案是一宗涉及劳动者通过具有紧密关系的人员规避竞业限制义务引发纠纷的典型案例。

一般意义上的竞业限制,是劳动者离开原用人单位后,本人通过再就业入职新的用人单位或者设立企业等形式从事与原用人单位存在竞争性生产经营业务的情形,由于劳动者本人再就业机会受限,原可依赖的劳动技能、经验受限,必然导致其后续生活、工作带来困难,原用人单位应当支付相应的经济补偿金,由此形成竞业限制关系和相应的权利义务。

但本案则呈现了与上述普通情形大为不同的隐蔽竞业形式,即劳动者本人并不直接入职或者设立企业从事与原用人单位存在竞争性业务,而是绕过这一显而易见的形式约束,转而通过与本人具有特殊紧密关系的人员,逐步实施事实上依然有违竞业限制约定的行为,这其实是一种相对更为隐蔽今后也更为常见的违反竞业限制义务的情形。毕竟,需要履行竞业限制义务的人,往往是拥有独特技能、专长因而对原用人单位核心竞争优势构成相当威胁的人,也正因此这一类劳动者通常在原用人单位就能获得相对较高的劳动报酬,从而也就具有了避免本人直接从事、转而通过配偶、父母子女等具有特殊紧密关系的人员实施突破竞业限制的行为。——到这一步,原有一般意义上的劳动者,其实也悄然转变为与原用人单位所有者相同意义上的非劳动者了。因此,与本人直接从事违反竞业限制的行为相比,这种隐蔽竞业的实施人员相对更应理解和遵守竞业限制的本义,因而也更应承担违约责任;虽然,竞业限制对所有相关劳动者的约束、不便乃至利益减损都是相同的,但毕竟二者在资源、条件等方面所存在的量的差异已经显见。

本案提示劳动者,竞业限制对劳资双方都有约束,任何一方违约均须承担相应违约责任,无论是本人,还是通过家人等其他具有紧密关系的人员实施违反竞业限制的行为,都同样可能触发竞业限制违约责任。

本案同时也提示用人单位,竞业限制违约责任的约定以及因违反竞业限制而诉求违约责任乃至损害赔偿时,应当充分考量相关违约责任约定的合理性,包括劳动者原有工资待遇实际水平、给本单位实际造成的损失程度等,而对于违反竞业限制行为给本单位造成的具体损失,是需要有足够的证据支撑的,不能简单随意提个数字就行了。(2026/1/22 16:17)


       更多相关原创文章  
      以案说法377|最高法入库案例110:“快递小哥”符合条件的才能确认劳动关系
       重磅|“以案说法”推文目录汇总(1-347)
       重磅!职业病相关公报入库案例汇总(1-69) 
       管铁流律师点评《最高院劳动争议司法解释(二)》之十(第二十条)

【收官】“职业病法律”公众号全部推文汇总(501-1000)

       “职业病法律”公众号全部推文汇总(1-500)

职业病问答66|诊断机构能修改职业病诊断证明书吗?

职业病问答汇总

法规速递|使用有毒物品作业场所劳动保护条例(2024修订)

法律法规汇总|职业病法律公众号已推送文件目录汇总备查

成功案例|深圳中院再审改判支持职业病民事赔偿

管仕武|关于《职业病诊断与鉴定管理办法》与《职业病防治法》冲突的审查建议



鲜花

握手

雷人

路过

鸡蛋

最新评论

QQ|Archiver|手机版|小黑屋|职业病法律

GMT+8, 2026-3-27 03:05

Powered by Discuz! X3.5

© 2001-2026 Discuz! Team.

返回顶部