找回密码
 注册
职业病律师网 首页 理论研究 查看内容

以案说法311|最高法入库案例54:逾期未申报工伤,仍可主张民事赔偿 ...

2025-11-11 15:56| 发布者: 管律师| 查看: 296| 评论: 0|原作者: 管铁流

摘要: (青海西宁 倒淌河)以案说法311|职业病相关公报入库案例54:逾期未申报工伤,仍可主张民事赔偿本案案号:(2023)兵民申452号入库编号:2023-16-2-001-001案例编号:5.1.54 OCA54【基本案情】(因篇幅较长,详见文 ...

(青海西宁 倒淌河)


以案说法311|职业病相关公报入库案例54:逾期未申报工伤,仍可主张民事赔偿

本案案号:2023)兵民申452号

入库编号:2023-16-2-001-001

案例编号:5.1.54 OCA54

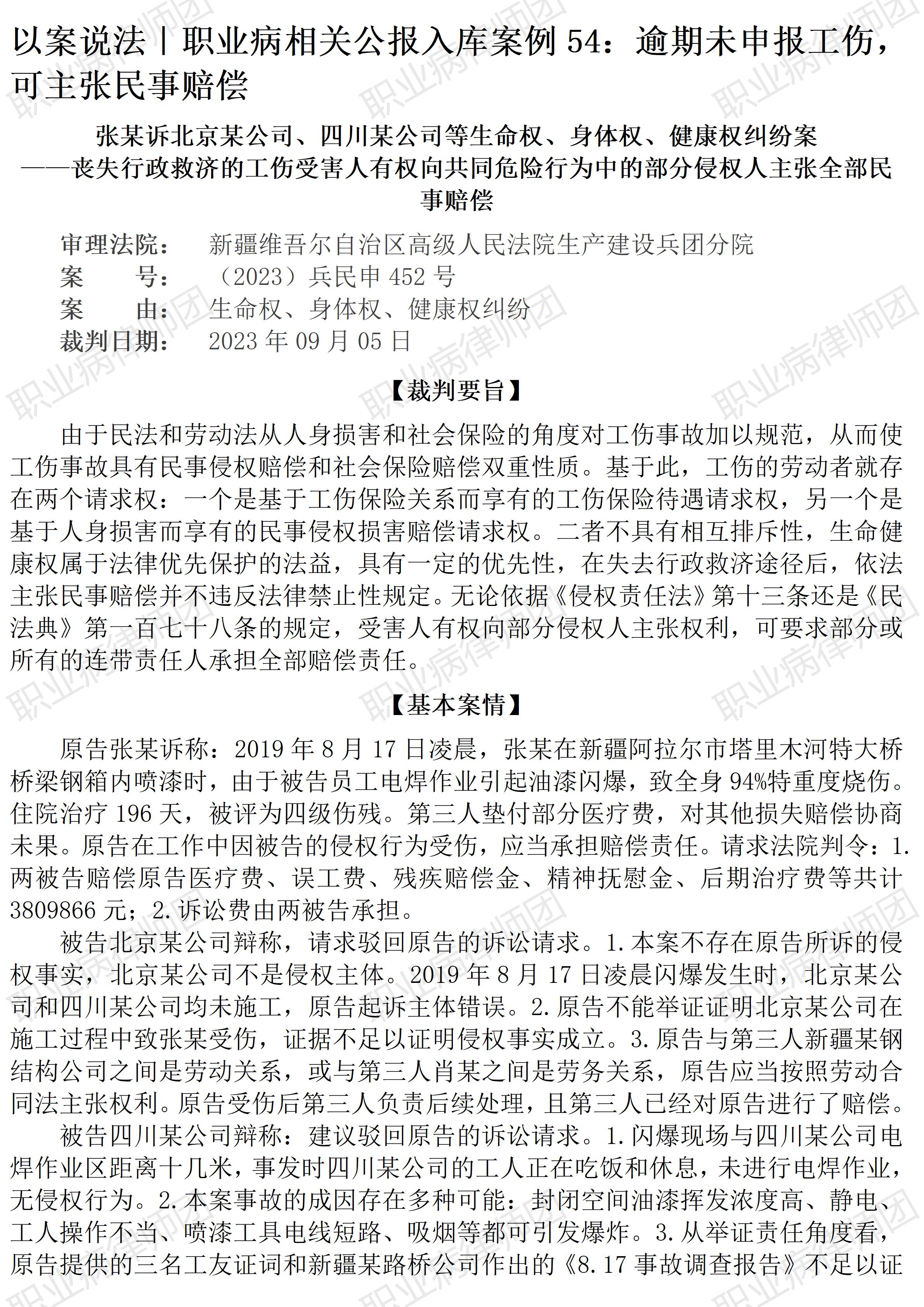
基本案情

(因篇幅较长,详见文末附图)

律师说法

本案是一宗建筑施工领域因安全生产事故受伤未能及时申报工伤转而向相关责任单位主张民事赔偿的典型案例。

本案涉及的工程分包转包较为复杂,层层分包转包之后,施工安全管理必然变得更为复杂。首先是总包方未能与各分包方之间明确各自安全生产管理责任,也未统筹好施工过程中的安全生产,对用工管理带来的保障也并未落实。这一方面导致安全隐患增加,另一方面也为发生安全生产事故后受伤工人无法及时享受到社会工伤保险待遇。最终患者向责任单位主张高达数百万元的民事赔偿并完全获得法院支持。

本案的典型意义表现在:

一是因故未能及时申报工伤,从而无法享受工伤保险待遇的,受安全生产事故伤害的工人可以向责任方主张民事赔偿。本案生效判决认为工伤劳动者存在两个请求权:一个是基于工伤保险关系而享有的工伤保险待遇请求权,另一个是基于人身损害而享有的民事侵权损害赔偿请求权。二者不具有相互排斥性,且生命健康权属于法律优先保护的法益,具有一定的优先性,在失去行政救济途径后,依法主张民事赔偿并不违反法律禁止性规定。

值得关注的是,本案是一宗已经造成一人重伤的一般安全生产事故,无论最终责任主体、责任比例如何认定,受伤工人的生命健康权应当保护,且具有优益性。即使因故丧失工伤行政救济之后,这种民事赔偿的权利仍应予依法保护。因此,安全生产事故如此,职业病受害者是否也应享受这种民法保护呢?从《安全生产法》与《职业病防治法》两法立法宗旨、颁布时间、保护对象、关于民事赔偿的几乎一致的规定等方面来看,笔者认为答案是肯定的。

并且,值得注意的是,至今为止最高人民法院唯一直接(再审)审理过的一宗职业病相关民事赔偿案件并未支持患者诉求,该案也发生在新疆地区。但即便如此,本案依然明确支持工伤职工可主张民事赔偿。比较起来,其实并非最高人民法院完全否定职业病工伤患者的民事赔偿请求权,而仅仅是在个案中考虑到特殊案情未予支持罢了,比如用人单位已破产,劳资双方曾就赔偿问题达成调解协议,等等。这正是本案成为入库案例的另一重典型意义,值得肯定。

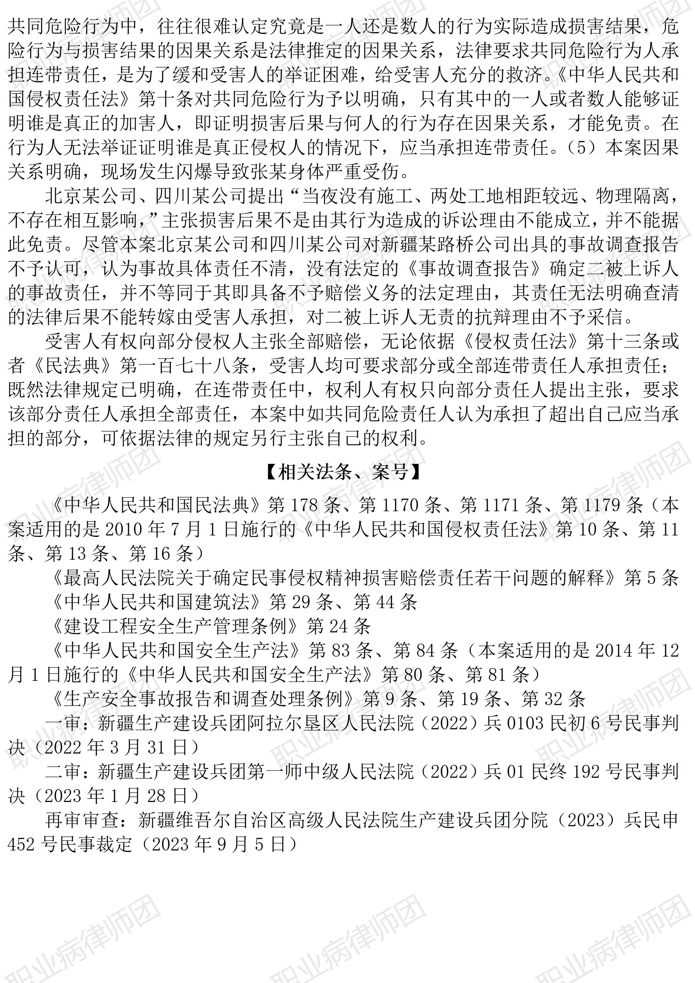
二是建筑施工总包方组织的安全生产事故责任调查报告效力问题,法院认为相关调查报告对事故责任的认定并不具有法定效力,但调查报告对相关事故事实的认定却并非当然无效,反而是可以充分参考的重要证据,尤其是在事后已无法再对事故实况还原的情况下。有关安全生产事故调查,按照《生产安全事故报告和调查处理条例》(国务院令第493号)第十九条规定,未造成人员伤亡的一般事故,县级人民政府也可以委托事故发生单位组织事故调查组进行调查。但本案显然不属于此种情形,因而依法应由当地相关行政部门组织事故调查。因此,案涉调查报告在法定调查主体上显然不适格。但综合来看,案涉事故调查由施工总包方实施,对后续层层分包转包的各施工参与单位来说,总包方与其并无明显利益失衡,不存在影响客观调查的偏向、倾斜,而且相关证人证言经过公证获取,因此,案涉调查报告对事实方面的认定具有较高可信度。(2025/9/28 16:39)

更多原创文章

管仕武|关于《职业病诊断与鉴定管理办法》与《职业病防治法》冲突的审查建议

以案说法310|最高法入库案例53:被同事打伤但未能认定工伤,谁对谁错?

以案说法271|职业病相关公报入库案例15:最高法裁定:劳动者未配合离岗体检,视为弃权

      以案说法|职业病相关公报入库案例10:实质性化解争议,最重要的是追求公平公正
       该祛魅了,职业病民事赔偿

职业病问答66|诊断机构能修改职业病诊断证明书吗?

职业病问答65|用人单位注销后,职业病病人还能被认定工伤吗?

【收官】“职业病法律”公众号全部推文汇总(501-1000)

       “职业病法律”公众号全部推文汇总(1-500)


鲜花

握手

雷人

路过

鸡蛋

最新评论

QQ|Archiver|手机版|小黑屋|职业病法律

GMT+8, 2026-4-28 12:48

Powered by Discuz! X3.5

© 2001-2026 Discuz! Team.

返回顶部