找回密码
 注册
职业病律师网 首页 理论研究 查看内容

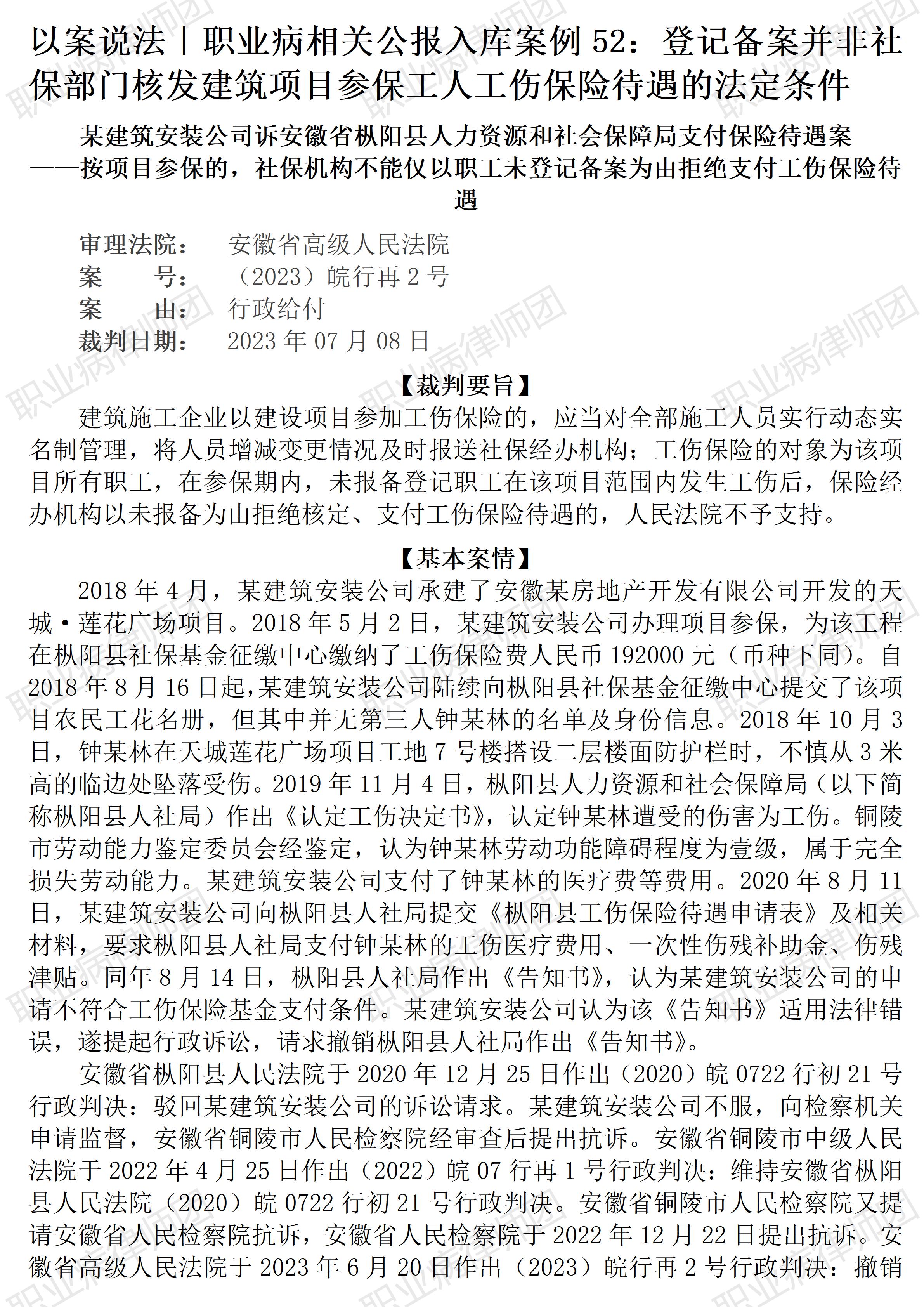
最高法入库案例52:登记备案并非社保部门核发建筑工工伤保险待遇的法定条件 ... ...

2025-11-7 12:00| 发布者: 管律师| 查看: 145| 评论: 0|原作者: 管铁流

摘要: (青海湖)以案说法309|职业病相关公报入库案例52:登记备案并非社保部门核发建筑项目参保工人工伤保险待遇的法定条件本案案号:(2023)号皖行再2号入库编号:2024-12-3-008-004案例编号:5.1.52 OCA52【基本案情 ...

(青海湖)


以案说法309|职业病相关公报入库案例52:登记备案并非社保部门核发建筑项目参保工人工伤保险待遇的法定条件

本案案号:(2023)号皖行再2号

入库编号:2024-12-3-008-004

案例编号:5.1.52 OCA52

【基本案情】

【律师说法】

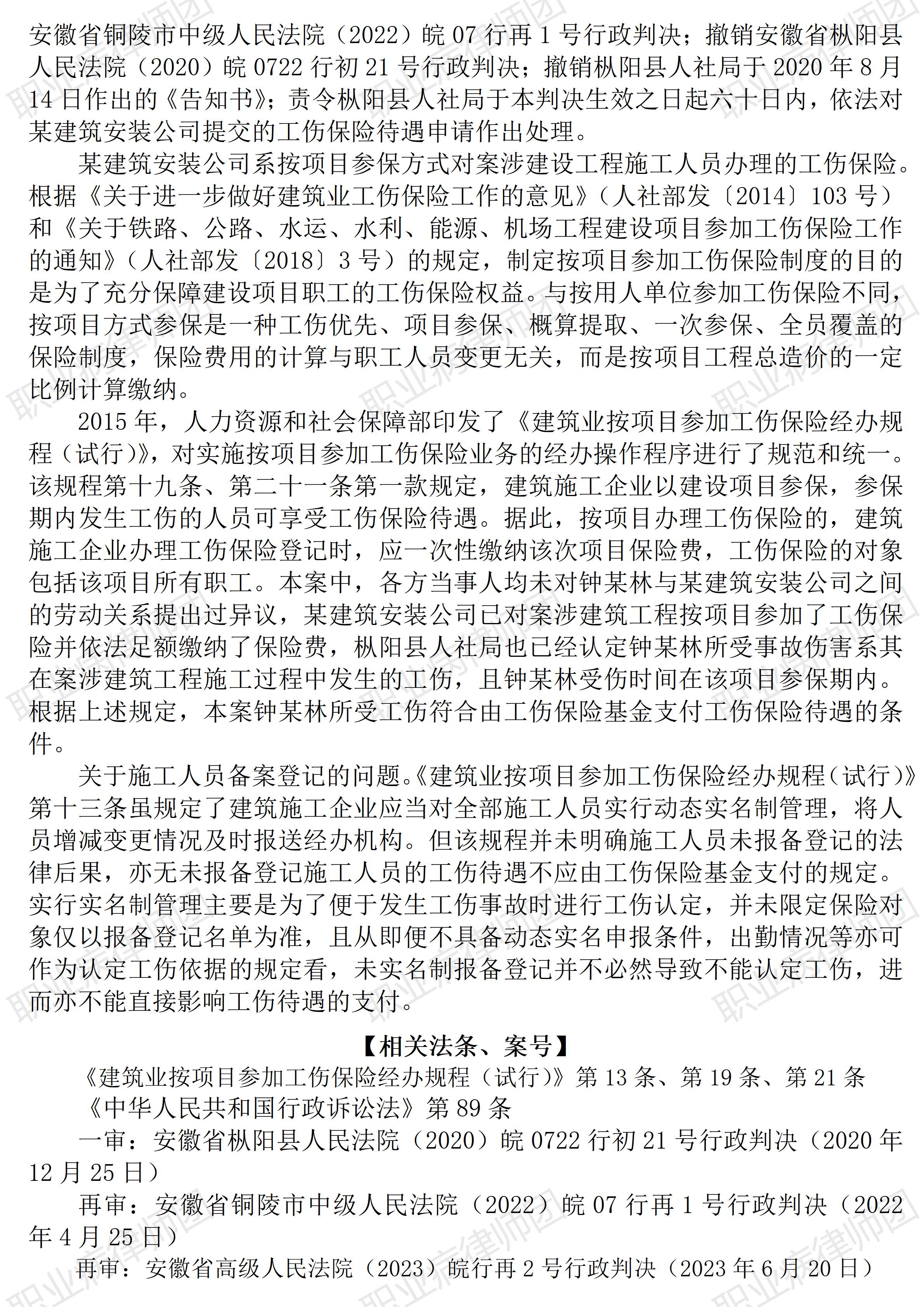
本案是一宗涉及建筑工人发生工伤后社保部门不予核发工伤待遇的典型案例。社保部门不予核发的理由,是案涉建筑企业未能将当事患者登记报备。

所以,案涉社保部门拒绝向未登记报备工伤工人的工伤待遇这一行为是否合法,关键要看登记备案这一行为是否构成社保部门核发工伤待遇的法定条件:符合,则不予核发合法;否则,不予核发违法。

为什么?因为社保部门核发工伤待遇是一种行政行为,而且是一种涉及社会保障的行政行为,必须严格依法,无论是核发还是不予核发,均应有明确的法律依据,不得自行调整变更核发和不予核发的条件,否则违法。

而无论是《社会保险法》《工伤保险条例》,还是《社会保险经办条例》包括具体的经办操作规程(《建筑业按项目参加工伤保险经办规程(试行)》),均未将及时如实登记备案列为核发工伤待遇的必要条件,因此,社保部门不得以未登记备案作为不予核发工伤待遇的理由和依据。

对建筑项目统一参加工伤保险的工人如实登记备案,固然有着维护工伤保险基金安全的考量,但这种考量尚不足以影响、决定工伤保险倾斜保护的立制宗旨,毕竟,优先保护工伤患者合法权益相较基金安全更需优先考量。何况,实务中建筑行业工人流动性相对较大,而用工管理往往存在一定的松散甚至不规范,登记备案则更为滞后,如果仅仅因为没有及时如实登记备案就不予核发工伤待遇,势必令遭受事故伤害的建筑工人无法享受工伤待遇。

登记备案的工作很重要,也需要加强监管,但用工管理归管理,发生工伤支付工伤待遇则更需优先。即使要进行考核评价,该问责的也只是登记备案工作,而绝不是核发工伤待遇的行政行为,当然更不应该是已经遭受事故伤害的建筑工人。(2025/9/26 11:51)


更多原创文章

管仕武|关于《职业病诊断与鉴定管理办法》与《职业病防治法》冲突的审查建议

以案说法308|最高法入库案例51:快递员送餐途中发生本人主要责任的交通事故,仍被认定为工伤

以案说法271|职业病相关公报入库案例15:最高法裁定:劳动者未配合离岗体检,视为弃权

      以案说法|职业病相关公报入库案例10:实质性化解争议,最重要的是追求公平公正
       该祛魅了,职业病民事赔偿

职业病问答66|诊断机构能修改职业病诊断证明书吗?

职业病问答65|用人单位注销后,职业病病人还能被认定工伤吗?

【收官】“职业病法律”公众号全部推文汇总(501-1000)

       “职业病法律”公众号全部推文汇总(1-500)


鲜花

握手

雷人

路过

鸡蛋

最新评论

QQ|Archiver|手机版|小黑屋|职业病法律

GMT+8, 2025-12-14 08:56

Powered by Discuz! X3.5

© 2001-2025 Discuz! Team.

返回顶部