找回密码
 注册
职业病律师网 首页 理论研究 查看内容

最高法入库案例45:开车外出工作途中发生交通事故,无论是否负主要责任,应予认定工伤 ...

2025-10-29 10:20| 发布者: 管律师| 查看: 56| 评论: 0|原作者: 管铁流

摘要: (青海西宁 日月山)以案说法302|职业病相关公报入库案例45:开车外出工作途中发生交通事故,无论是否负主要责任,应予认定工伤本案案号:(2023)鄂01行终97号入库编号:2024-18-3-007-001案例编号:5.1.45 OCA45 ...
 

(青海西宁 日月山)


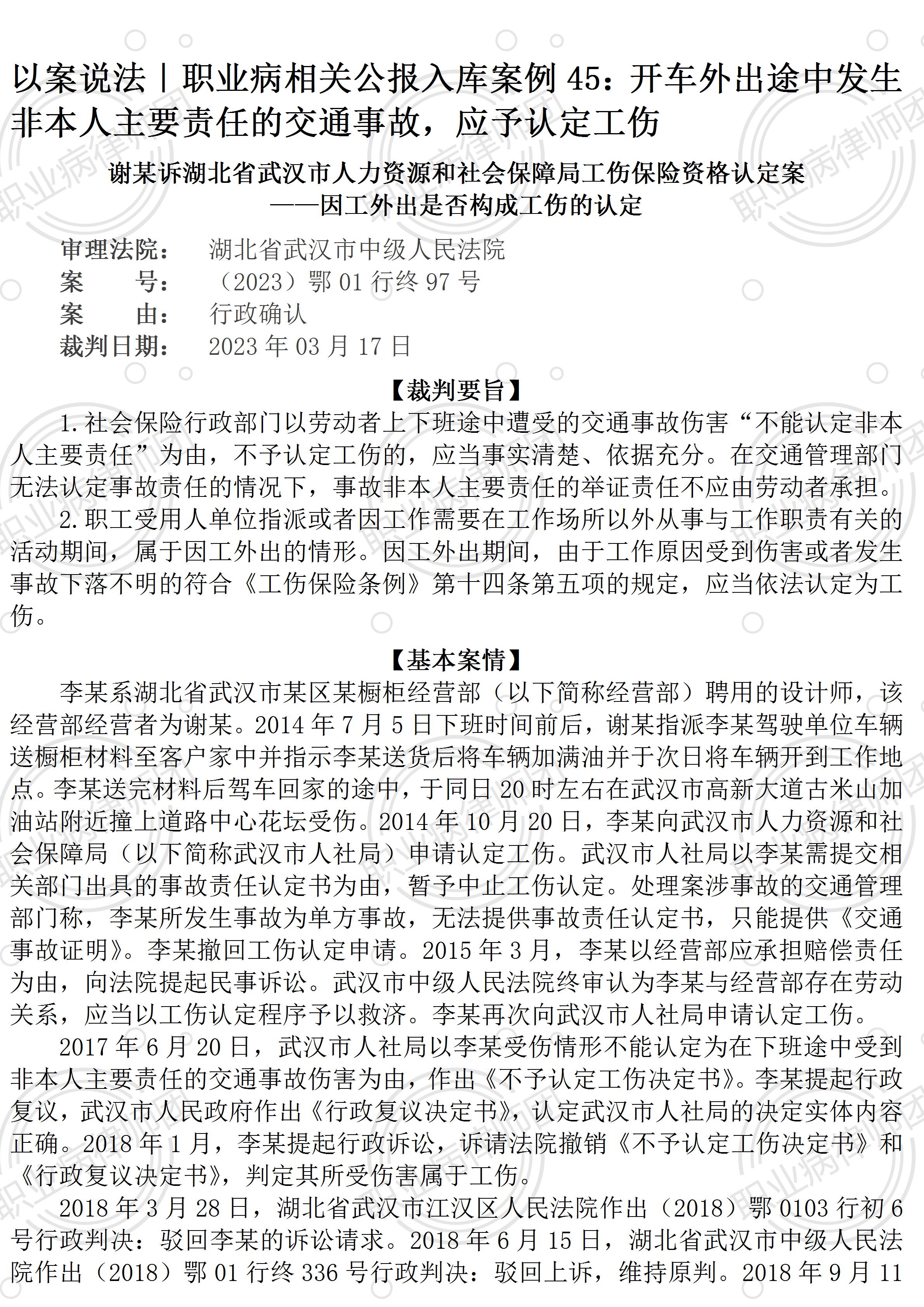
以案说法302|职业病相关公报入库案例45:开车外出工作途中发生交通事故,无论是否负主要责任,应予认定工伤

本案案号:(2023)鄂01行终97号

入库编号:2024-18-3-007-001

案例编号:5.1.45 OCA45

基本案情

【律师说法】

本案是一宗涉及受用人单位指派开车外出途中发生交通事故引发的工伤认定行政纠纷典型案例。

本案的典型之处有二:

一是交通事故的责任判定问题。

依据《工伤保险条例》第十四条第(六)项规定,应予认定的交通事故所致损伤,需以受伤职工非本人主要责任为前提。法规之所以作出这一限定性条件,主要是考虑到上下班途中的交通事故,毕竟与职工在正常工作场所的工作活动不同,用人单位对此场景中的劳动者谈不上有效管理,而导致交通事故发生的原因,主要在于劳动者及相关交通事故当事人遵守交通规章制度的程度,因此,才会对劳动者提出事故责任的限制性要求。如此立法,本身也是为了指引劳动者主动遵守交通规章,避免发生交通事故,而只有在劳动者对交通事故的发生并无责任或者仅有同等、次要责任的,相关交通事故才能认定为工伤。

此时,交通事故责任判定对于劳动者所受损伤能否认定为工伤就至关紧要。但现实生活往往复杂,毕竟交通事故责任的判定总是事后完成,客观上可能存在障碍甚至根本无法准确判定,此时,就会涉及到对交通事故责任判定的正确处理。本案即是此类典型,因为当地交警部门事后并未就案涉交通事故的责任划分作出认定,也就是说,案涉交通事故中,既无法确认、当然也无法排除当事患者应承担主要责任。那么,后续的工伤认定中,对这样一种交通事故责任判定局面如何处理才是合法呢?

此时,考量工伤认定的就不止是机械套用《工伤保险条例》第十四条第(六)项规定,毕竟事故责任无法明确且无法改变;但在社会工伤保险制度中,倾斜保护、优先保护工伤劳动者合法权益的立法宗旨就需要在此类特殊情形中发挥作用了,再结合《工伤保险条例》第十九条第二款之规定,既然相关交警部门未能明确事故责任,相应的举证责任即归于用人单位,如果用人单位不能证明当事患者在案涉交通事故中负主要责任,即应认定工伤。换言之,举证责任制度的利益应优先归属于工伤患者。类似的工伤认定纠纷,此前本号亦曾有推送过,可一并参考(《以案说法|职业病相关公报入库案例21:排除工伤之证明不能的制度利益应归于劳动者》)。

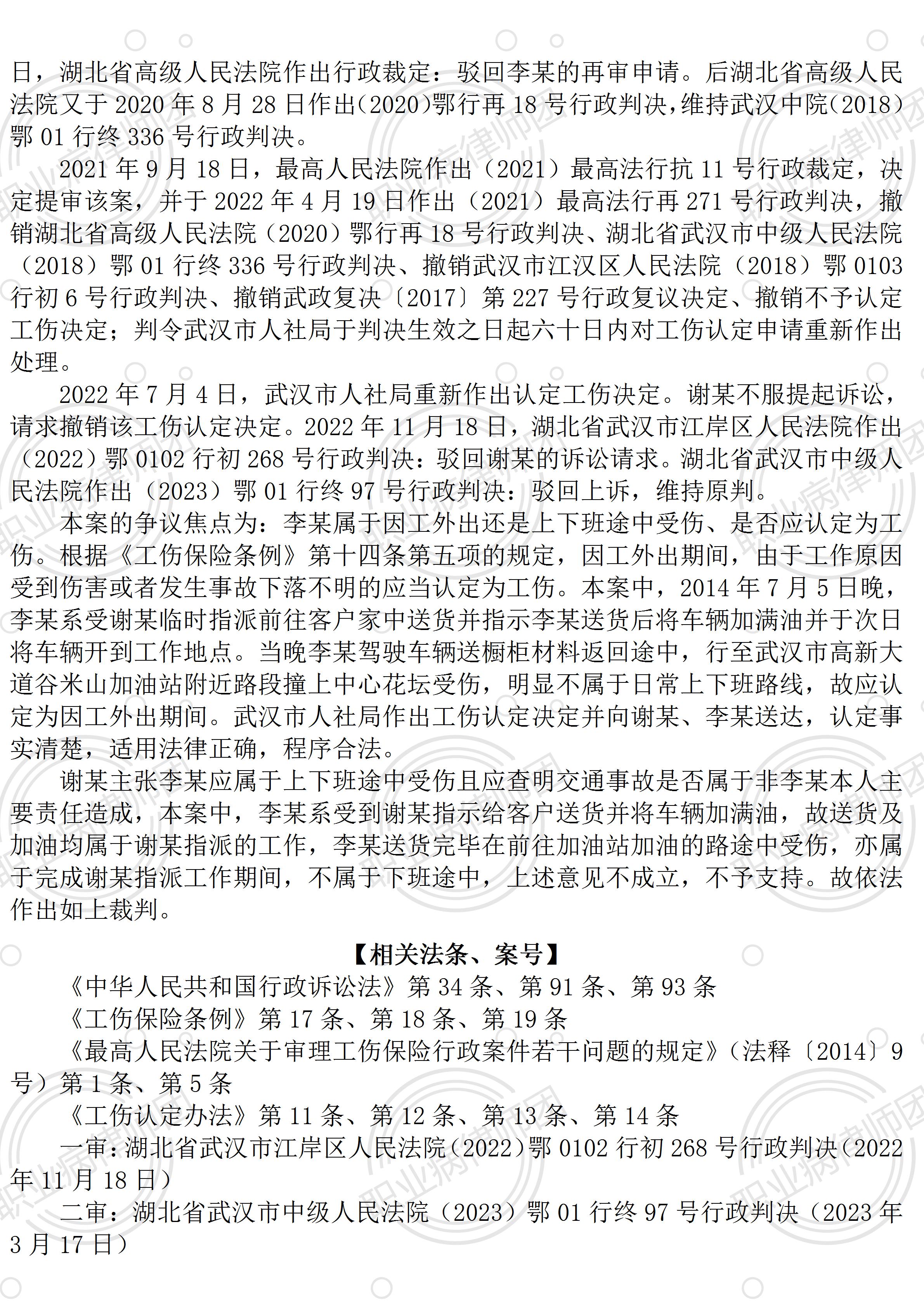
二是认定工伤的具体适用法定情形,即案涉交通事故发生原因究竟是因工外出,还是上下班途中。

这一区分之所以会成为本案争议焦点,乃是因为两者对劳资双方的主观责任要求不同。如果劳动者是受用人单位指派因工外出,过程中劳动者发生事故受伤,无论劳动者是否存在过错、责任,除非存在法定情形,均得认定工伤;但如果劳动者是上下班途中发生交通事故,如上所述,则须符合劳动者对事故发生不负主要责任。换言之,案涉交通事故中,如果当事患者是因工外出,则无论其对事故发生是否有责任,除非能证明其系自杀、自残、醉酒、犯罪等法定情形,否则均应认定为工伤;但如果当事患者是在完成工作后回家途径,即下班途中发生案涉交通事故,此时就需要证明其对事故发生不负主要责任。而就本案现有信息来看,虽然非常有限,但以常识而论,驾驶人驾车与道路设施发生碰撞事故,极有可能会被认定为全部责任。

本案历经一审、二审、再审、最高检抗诉、最高法裁定发回重审,最终由武汉市中级人民法院终审维持撤销不予认定工伤的行政决定,前后历时5年,可谓相当不易。(2025/9/24 15:58)


更多原创文章

管仕武|关于《职业病诊断与鉴定管理办法》与《职业病防治法》冲突的审查建议

以案说法301|最高法入库案例44:未依法清算,股东将承担工伤补偿责任

以案说法271|职业病相关公报入库案例15:最高法裁定:劳动者未配合离岗体检,视为弃权

      以案说法|职业病相关公报入库案例10:实质性化解争议,最重要的是追求公平公正
       该祛魅了,职业病民事赔偿

职业病问答66|诊断机构能修改职业病诊断证明书吗?

职业病问答65|用人单位注销后,职业病病人还能被认定工伤吗?

【收官】“职业病法律”公众号全部推文汇总(501-1000)

       “职业病法律”公众号全部推文汇总(1-500)


鲜花

握手

雷人

路过

鸡蛋

最新评论

QQ|Archiver|手机版|小黑屋|职业病法律

GMT+8, 2025-11-11 01:26

Powered by Discuz! X3.5

© 2001-2025 Discuz! Team.

返回顶部