找回密码
 注册
职业病律师网 首页 理论研究 查看内容

以案说法319|最高法入库案例62:工伤认定中举证责任的制度利益应优先归属于劳动者 ...

2025-12-3 09:26| 发布者: 管律师| 查看: 77| 评论: 0|原作者: 管铁流

摘要: (青海湖)以案说法319|职业病相关公报入库案例62:工伤认定中举证责任的制度利益应优先归属于劳动者【基本案情】【律师说法】本案是一宗因交通事故责任不明引发的工伤认定案例,可谓同类案件中的经典案例。案涉交 ...
 

(青海湖)

以案说法319|职业病相关公报入库案例62:工伤认定中举证责任的制度利益应优先归属于劳动者

基本案情

律师说法

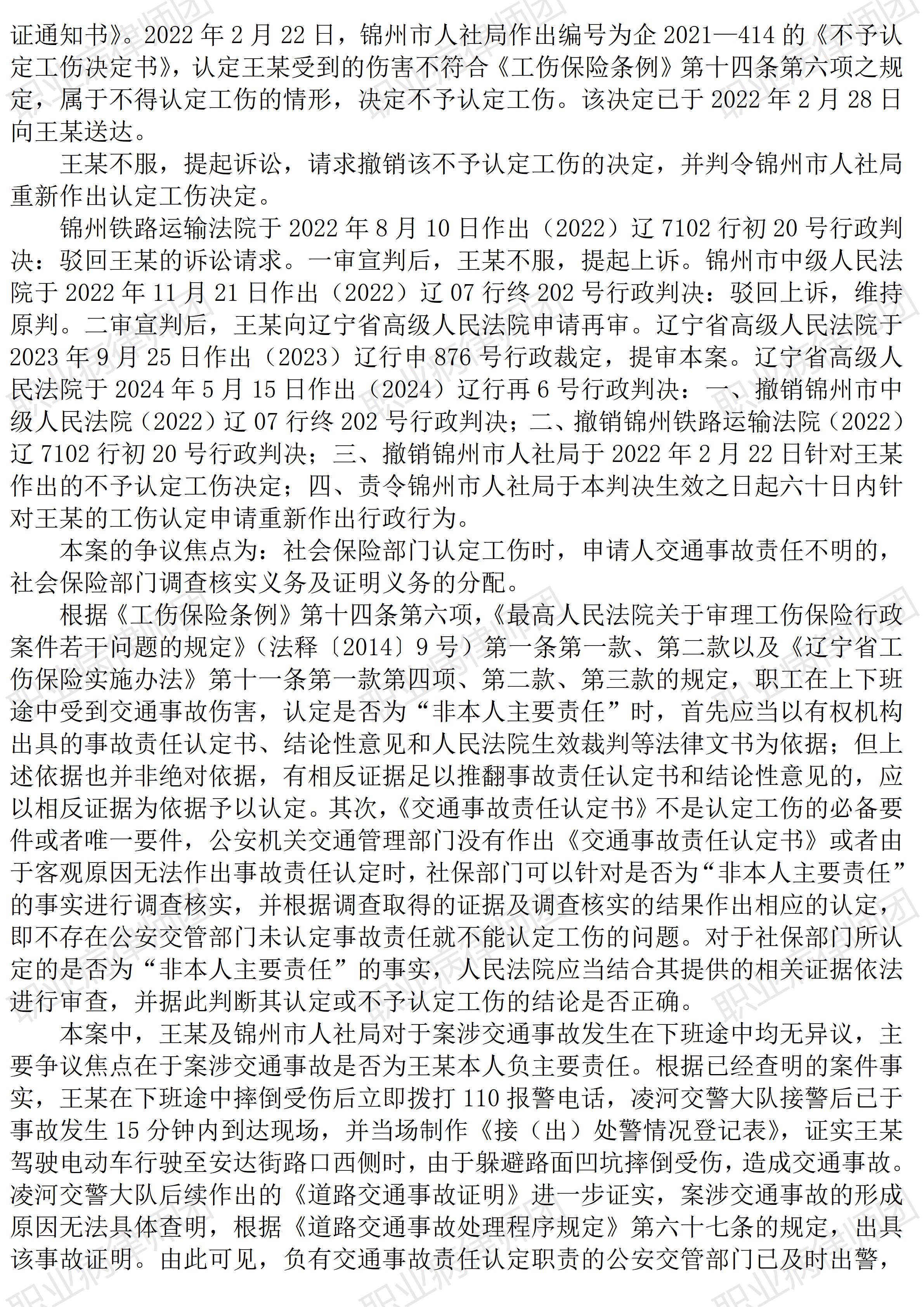
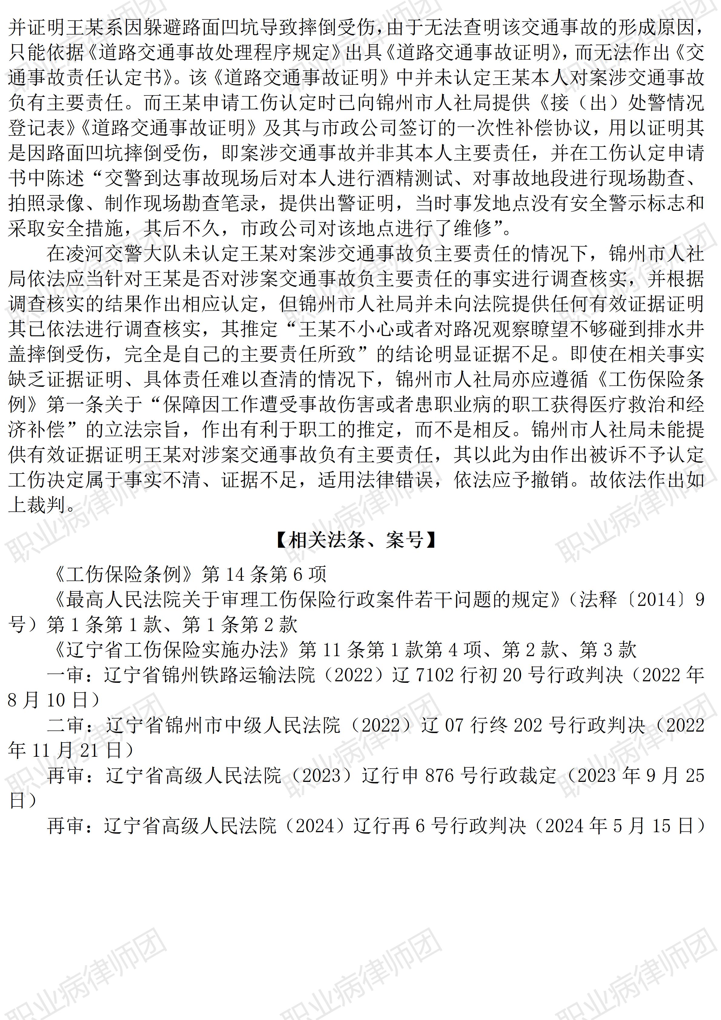
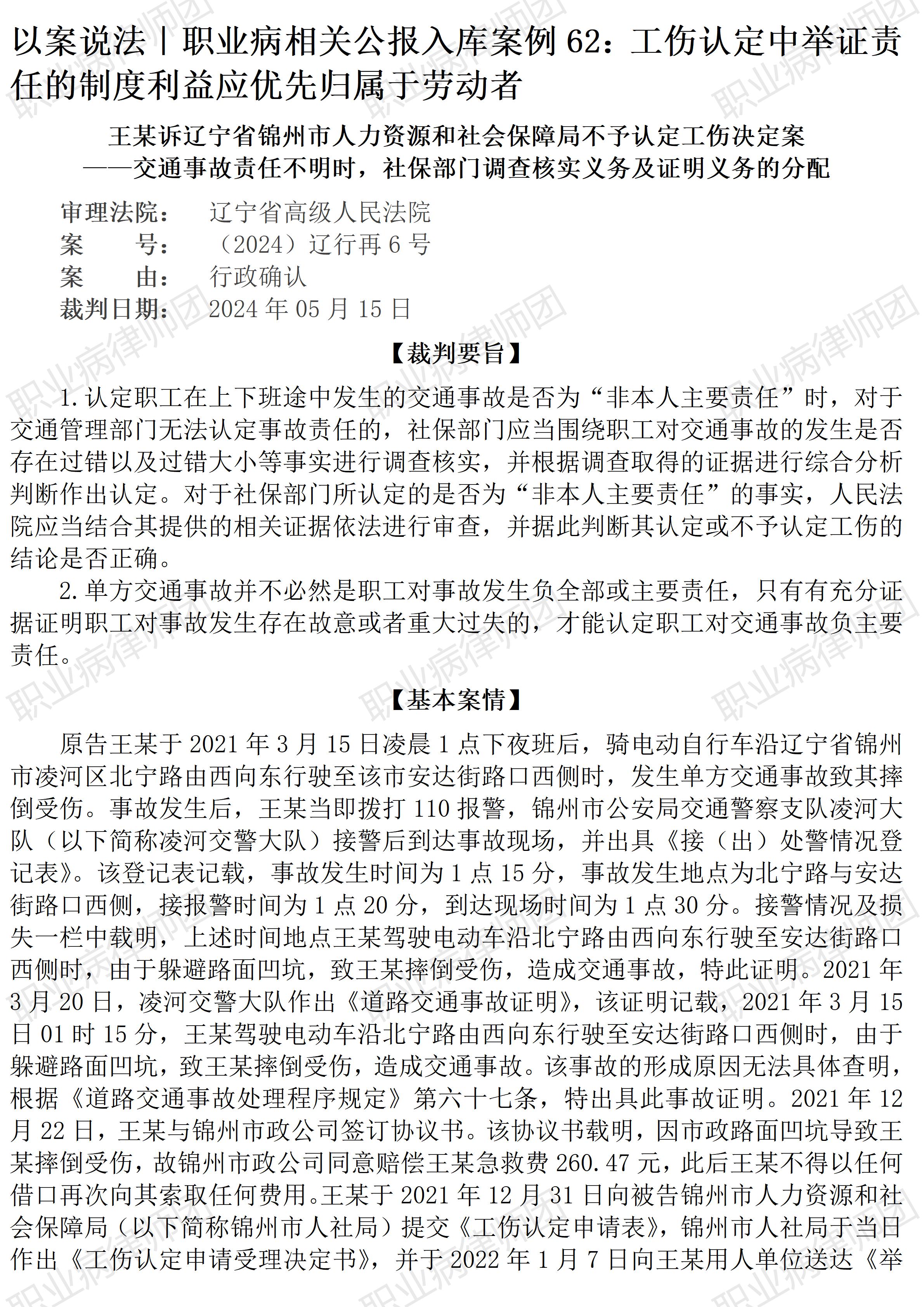
本案是一宗因交通事故责任不明引发的工伤认定案例,可谓同类案件中的经典案例。

案涉交通事故系单方事故,即只有一方人车参与,当事人在事故发生中的责任比重究竟如何,交警部门未能查明,其所具交通事故证明也因此并未明确事故责任。由于事故发生在当事患者上下班途中,后继而起的工伤认定就必须明确当事患者对事故的发生是否负有主要责任。此时,自然涉及事故责任的进一步明确。

必须注意的是,同一交通事故,交警部门与人社部门虽然都负有调查职责,但对事故责任的认定,两部门职责并不相同:交警部门有责任去调查事故,但对责任的认定并非其必须,或者说交警部门虽然负有查明事故真相的职责,但其调查确认的事实与客观事实之间的符合程度并无法定要求,尤其是在事故责任的认定方面。因此,交警部门对事故及责任的调查认定相对有限,或者说并不要求达到判明责任的最终标准,而只是在其职责、条件允许范围内客观、如实记录即可。因此,如果事故当事人对交警部门作出的调查与认定有异议的,一方面可申请复议,另一方面还可直接诉诸法院,最终由法院来审查、认定。

但在工伤认定中,人社部门却必须对案涉交通事故的责任承担作出明确认定。但需要注意的是,此时人社部门的事故责任认定并非无限,甚至其调查方向也可以是单向度的,即只需查明劳动者在交通事故中是否负主要责任,并且如果综合现有证据材料无法确定劳动者应负主要责任的,即可认定劳动者不负主要责任。换言之,法律法规对此处的事故责任认定实行的是用人单位举证倒置:用人单位认为劳动者负主要责任的,应当承担举证责任,否则,应视为劳动者不负事故主要责任。在用人单位未作相应责任抗辩时,人社部门所承担的查证责任其实也完全类似用人单位的举证责任倒置:除非人社部门能够查证劳动者负事故主要责任,否则应认定劳动者对事故不负主要责任。

因此,对类似单方交通事故或者责任不明的交通事故,相关举证责任的制度利益应归属于劳动者,而不是与此相反,将证明事故主要责任的工作交由劳动者完成,甚至在劳动者无法举证时还将不利后果归属于劳动者。这其实是《工伤保险条例》倾斜保护劳动者合法权益的具体体现,也是《工伤保险条例》第十九条第二款举证责任的正确理解与适用。

类似案例,职业病律师团此前曾有评价、推送,如5.1.21 OCA21以案说法278|最高法入库案例:排除工伤之证明不能的制度利益应归于劳动者


更多原创文章

管仕武|关于《职业病诊断与鉴定管理办法》与《职业病防治法》冲突的审查建议

以案说法318|最高法入库案例61:用人单位恶意注销,其工伤主体责任并不因此当然消失

以案说法271|职业病相关公报入库案例15:最高法裁定:劳动者未配合离岗体检,视为弃权

      以案说法|职业病相关公报入库案例10:实质性化解争议,最重要的是追求公平公正
      职业病问答66|诊断机构能修改职业病诊断证明书吗?

职业病问答65|用人单位注销后,职业病病人还能被认定工伤吗?

【收官】“职业病法律”公众号全部推文汇总(501-1000)

       “职业病法律”公众号全部推文汇总(1-500)


鲜花

握手

雷人

路过

鸡蛋

最新评论

QQ|Archiver|手机版|小黑屋|职业病法律

GMT+8, 2025-12-14 09:25

Powered by Discuz! X3.5

© 2001-2025 Discuz! Team.

返回顶部