找回密码
 注册
职业病律师网 首页 理论研究 查看内容

最高法入库案例50:下班后先去健身房再回家途中发生交通事故,不予认定工伤 ...

2025-11-5 16:38| 发布者: 管律师| 查看: 102| 评论: 0|原作者: 管铁流

摘要: (青海湖畔)以案说法307|职业病相关公报入库案例50:下班后先去健身房再回家途中发生交通事故,不予认定工伤本案案号:(2023)沪01行终217号入库编号:2024-12-3-007-015案例编号:5.1.50 OCA50【基本案情】【律 ...
 

(青海湖畔)


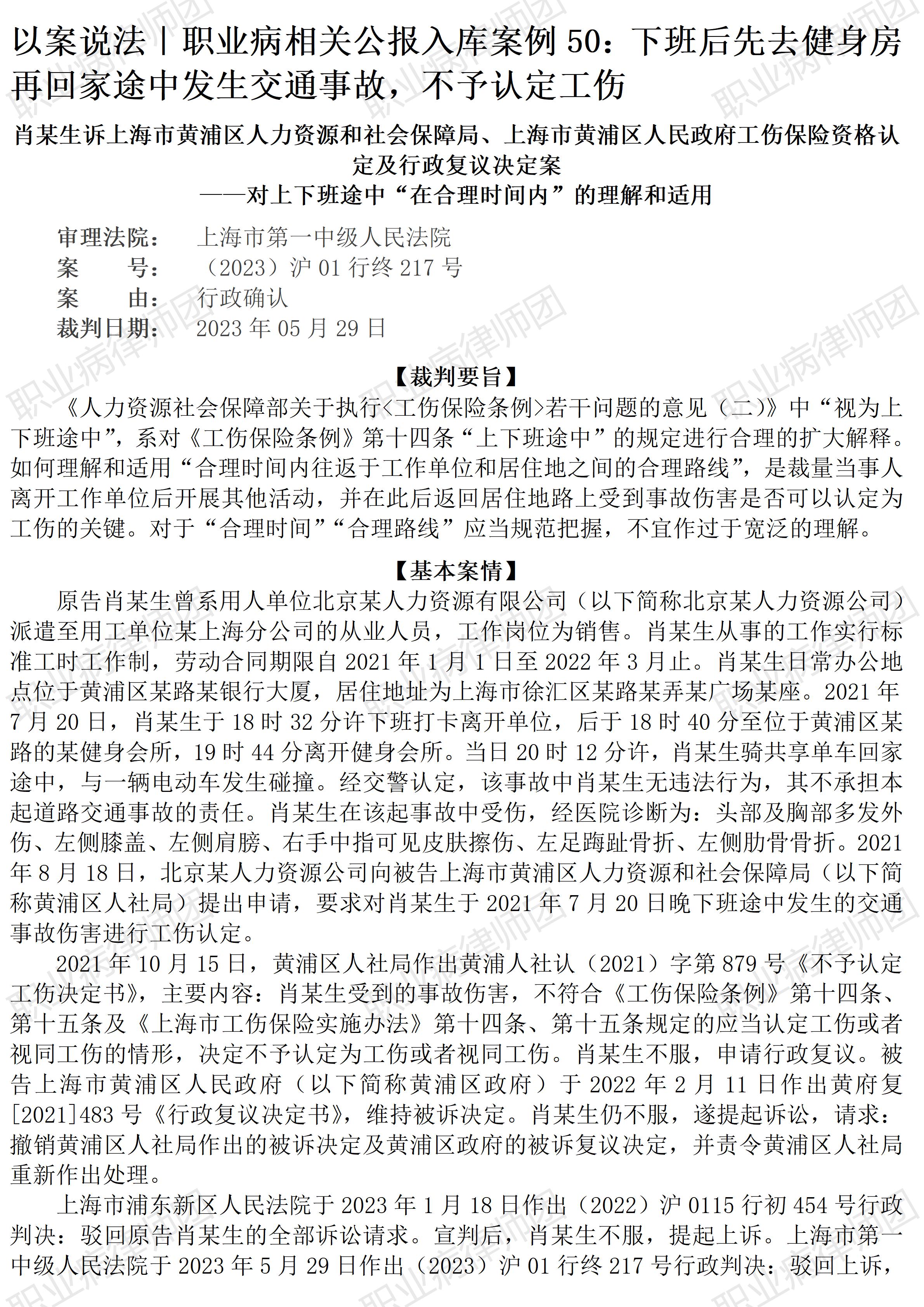
以案说法307|职业病相关公报入库案例50:下班后先去健身房再回家途中发生交通事故,不予认定工伤

本案案号:(2023)沪01行终217号

入库编号:2024-12-3-007-015

案例编号:5.1.50 OCA50

基本案情

【律师说法】

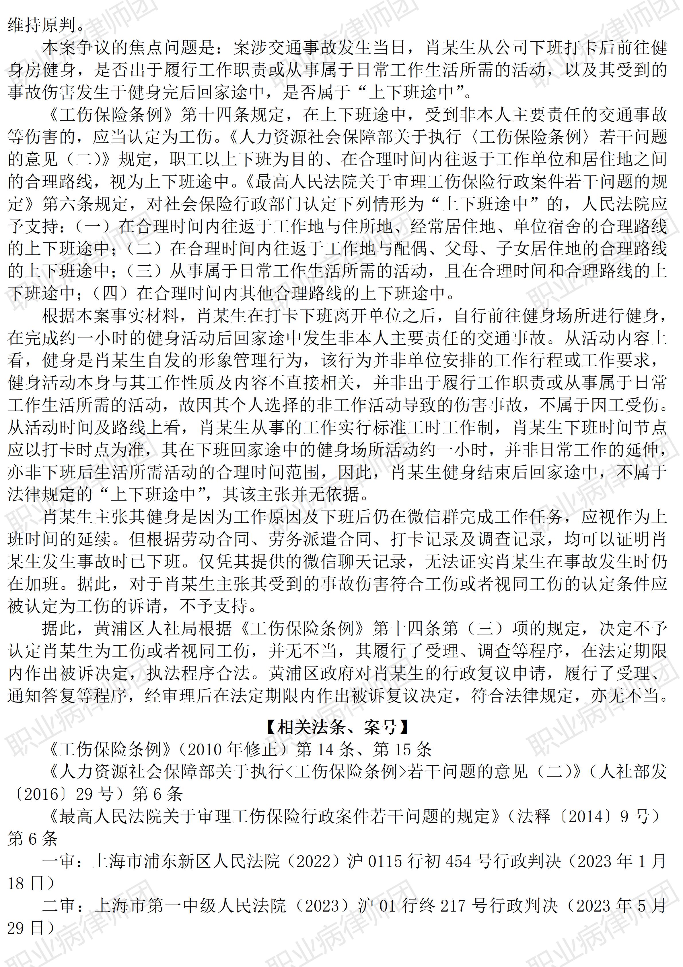
本案是一宗涉及上下班途中发生交通事故引发的工伤认定行政纠纷。

本案的特殊之处在于,当事患者下班后并非直接回到住处,而是先去了健康房健身1小时后,再返回住处,途中发生交通事故。

从路线上看,案涉健身房位于用人单位至当事患者住处途中,无需额外绕道,当属“上下班途中”的“合理路线”。

但是否“上下班途中”却比较费思量,因为当事患者毕竟不是从用人单位工作场所直接返回住处,至于去健身房健身,包括过程中用手机、微信处理工作事务,能否认定为必要的工作延伸时间,则要综合分析活动场所、活动内容及与工作的关联性等才能在个案中界定是否属于与工作相关。但在本案中,下班之后的健身活动难以界定为工作延伸,毕竟是在工作场所完成下班打卡手续,即在时间上也完成了工作时间的完整切割,这与附设在工作场所内的健身活动终究还是不同。

何况,视同工伤的诸种情形,原本就是立法者在法定的认定工伤情形之外,为着进一步提供工伤保障而作出的适当扩大,对此情形中认定,相比普通工伤认定情形有着更为严格的要求,比如上下班时间、“合理路线”、发病时间、发病到死亡期间等等。因此,本案中如按上下班途中争取按视同工伤情形认定,最大的障碍当在于中途健身对上下班时间的阻断,进健身馆之前的路线、路途时间尚可归于视同工伤的要求,但健身之后再返回住处,则变成了与工作与下班无关的私人活动了。

此外,除了视同工伤的“上下班途中发生非本人主要责任的交通事故”这一种情形,本案还可循“因工外出”争取工伤认定,但由于当事人无法举证证明其下班后返回住处及途经健身房系受用人单位安排,或者其他能够证明确因工作原因外出,故以“因工外出”争取工伤认定的维权思路难以成立。比起上述视同工伤的情形,“因工外出”对于患者的举证责任要求显然更高,毕竟案涉交通事故发生在下班打卡离开工作场所之后。

本案中唯一可能存在争议的是,当事患者强调其在下班途中仍通过手机、微信处理工作,受公开信息所限,无法准确判断。但如果相关证据充分,则能否将打开离开公司至返回住处的全部时间界定为工作时间的必要延伸甚至是加班,则值得推敲。(2025/9/25 16:04)


更多原创文章

管仕武|关于《职业病诊断与鉴定管理办法》与《职业病防治法》冲突的审查建议

以案说法306|最高法入库案例49:超龄务工人员受工伤应予依法支付工伤待遇

以案说法271|职业病相关公报入库案例15:最高法裁定:劳动者未配合离岗体检,视为弃权

      以案说法|职业病相关公报入库案例10:实质性化解争议,最重要的是追求公平公正
       该祛魅了,职业病民事赔偿

职业病问答66|诊断机构能修改职业病诊断证明书吗?

职业病问答65|用人单位注销后,职业病病人还能被认定工伤吗?

【收官】“职业病法律”公众号全部推文汇总(501-1000)

       “职业病法律”公众号全部推文汇总(1-500)


鲜花

握手

雷人

路过

鸡蛋

最新评论

QQ|Archiver|手机版|小黑屋|职业病法律

GMT+8, 2025-11-18 21:52

Powered by Discuz! X3.5

© 2001-2025 Discuz! Team.

返回顶部